ExcitationSpectraPlot - Maple Help
For the best experience, we recommend viewing online help using Google Chrome or Mozilla Firefox.

Online Help

All Products    Maple    MapleSim


Home : Support : Online Help : Toolboxes : Quantum Chemistry : ExcitationSpectraPlot

QuantumChemistry

  

ExcitationSpectraPlot

  

plot the electronic excitation spectra

  

 

Calling Sequence

Parameters

Description

Examples

Calling Sequence

ExcitationSpectraPlot(molecule, method, options)

Parameters

molecule

-

list of lists; each list has 4 elements, the string of an atom's symbol and atom's x, y, and z coordinates

method

-

(optional)  method = name/procedure where name is one of 'HartreeFock' (default), 'DensityFunctional'

nstates

-

(optional)  nstates = integer/list where the integer specifies the number of excited states computed  

onlysinglets

-

(optional)  onlysinglets = true or false (default) displays only singlet states when set to true

onlytriplets

-

(optional)  onlytriplets = true or false (default) displays only triplet states when set to true

options

-

(optional) equation(s) of the form option = value where option is any valid option of the chosen method

Description

• 

ExcitationSpectraPlot plots the excitation spectra from exciting a molecule from its ground state to its excited states.

• 

The procedure returns a plot of the absorption as a function of the wavelengths (nm) of the excitations.

• 

Methods, set by the method keyword, include 'HartreeFock' (default) and 'DensityFunctional'.

• 

The number n of excited states is determined by the optional keyword nstates.  If nstates = n, then n singlet and n triplet states are computed.  If nstates=[n,m], then n singlet and m triplet states are computed.  By default, nstates = 6.          

• 

Only wavelengths of singlet states can be shown by setting the optional keyword onlysinglets to true (the default is false).

• 

Only wavelengths of triplet states can be shown by setting the optional keyword onlytriplets to true (the default is false).

• 

When the HartreeFock method is selected, the excitation spectrum can be computed by either the time-dependent Hartree-Fock (TDHF) or the configuration interaction singles (CIS) method.  By default TDHF is performed.  TDHF and CIS can be directly selected by setting the optional keyword excited_states to the string "TDHF" or "CIS".   

• 

When the DensityFunctional method is selected, the excitation spectrum can be computed by either the time-dependent density functional theory (TDDFT) or the Tamm-Dancoff approximation (TDA) method.  By default TDDFT is performed.  TDDFT and TDA can be directly selected by setting the optional keyword excited_states to the string "TDDFT" or "TDA".       

• 

The result depends upon the chosen molecule, method, and basis set among other options such as charge, spin, and symmetry.  The ground-state molecule must be in a singlet state, that is spin = 0.

• 

The command only works with methods that return excitation energies.

• 

Because the methods employ Maple remember tables, the procedure only computes the results if they have not been previously computed by calling the method directly or indirectly through another property.

Examples

withQuantumChemistry:

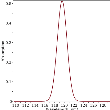
Let us compute the excitation spectra plot of the ethene molecule with the Hartree-Fock (TDHF) method.  

First, we define the molecule's geometry with the MolecularGeometry command

molecule  MolecularGeometryethene;

moleculeC,−0.66720000,0,0,C,0.66720000,0,0,H,−1.22130000,−0.92900000,0.07080000,H,−1.22120000,0.92900000,−0.07080000,H,1.22130000,0.92900000,−0.07080000,H,1.22130000,−0.92900000,0.07080000

(1)

Second, we plot uracil with the PlotMolecule command

PlotMoleculemolecule;

Finally, we compute the excitation spectra plot

spectra_hf  ExcitationSpectraPlotmolecule,onlysinglets;

By left clicking on the plot, styles can be customized, and the plot can be exported to a range of image files including PNG and EPS.

 

See Also

ExcitationSpectra
ExcitedStateEnergies
Energy
HartreeFock
DensityFunctional