Chapter 6: Applications of Double Integration
Section 6.5: First Moments
Example 6.5.8
Calculate the coordinates of the center of mass of the lamina whose shape is that of an isosceles right triangle with legs of length 1, and whose density is twice the square of the distance from the vertex of the right angle. Hint: Put the right angle at the origin.
Solution
Mathematical Solution
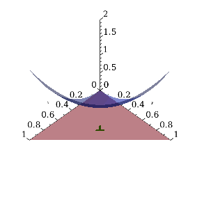
Figure 6.5.8(a) shows the lamina in red, the center of mass (green dot), and the density ρ as a surface in blue. The relevant calculations are
m=∫01∫01−xρ ⅆy ⅆx = 1/3
Mx=∫01∫01−xy⋅ρ ⅆy ⅆx = 2/15
My=∫01∫01−xx⋅ρ ⅆy ⅆx = 2/15
x&conjugate0;=My/m=2/5
y&conjugate0;=Mx/m=2/5
Figure 6.5.8(a) CM, lamina, and ρ
Maple Solution - Interactive
Obtain the equation of the hypotenuse
Tools≻Load Package: Student Precalculus
Loading Student:-Precalculus
Context Panel: Student Precalculus≻ Lines And Segments≻Line≻Equation
0,1,1,0→equation of liney=−x+1
Table 6.5.8(a) contains a solution via the task template that implements the CenterOfMass command from the Student MultivariateCalculus package. The given density is ρ=2x2+y2.
Tools≻Tasks≻Browse: Calculus - Multivariate≻Integration≻Center of Mass≻Cartesian 2-D
Center of Mass for Planar Region in Cartesian Coordinates
Density:
2x2+y2
2⁢x2+2⁢y2
Region: ux≤y≤vx,a≤x≤b
ux
0
vx
1−x
−x+1
a
b
1
Moments÷Mass:
Inert Integral - dy dx
StudentMultivariateCalculusCenterOfMass, x=..,y=..,output=integral
∫01∫0−x+12⁢x2+2⁢y2⁢xⅆyⅆx∫01∫0−x+12⁢x2+2⁢y2ⅆyⅆx,∫01∫0−x+1y⁢2⁢x2+2⁢y2ⅆyⅆx∫01∫0−x+12⁢x2+2⁢y2ⅆyⅆx
Explicit values for x&conjugate0; and y&conjugate0;
StudentMultivariateCalculusCenterOfMass,x=..,y=..
25,25
Plot:
StudentMultivariateCalculusCenterOfMass,x=..,y=..,output=plot,caption=
Table 6.5.8(a) Solution by Task Template
A solution from first principles is detailed in Table 6.5.8(b).
Define the density function ρx,y
Context Panel: Assign Name
ρ=2x2+y2→assign
Obtain m, the total mass of the lamina
Calculus palette: Iterated double-integral template
Context Panel: Evaluate and Display Inline
Context Panel: Assign to a Name≻m
∫01∫01−xρ ⅆy ⅆx = 13→assign to a namem
Obtain Mx, the total moments about the x-axis
Context Panel: Assign to a Name≻Mx
∫01∫01−xρ⋅y ⅆy ⅆx = 215→assign to a nameMx
Obtain My, the total moments about the y-axis
Context Panel: Assign to a Name≻My
∫01∫01−xρ⋅x ⅆy ⅆx = 215→assign to a nameMy
Obtain x&conjugate0;=My/m
My/m = 25
Obtain y&conjugate0;=Mx/m
Mx/m = 25
Table 6.5.8(b) Calculation of the center of mass from first principles
Maple Solution - Coded
Initialize
Define the density function ρx,y.
ρ≔2x2+y2:
Obtain the equation of the hypotenuse of the right triangle
Student:-Precalculus:-Line0,1,1,01
y=−x+1
Obtain the total mass of the lamina
Display the unevaluated integral with the Int command, and evaluate the integral with the value command.
q≔Intρ,y=0..1−x,x=0..1
∫01∫0−x+12⁢x2+2⁢y2ⅆyⅆx
m≔valueq
13
Obtain the first moments Mx and My
q≔Intρ⋅y,y=0..1−x,x=0..1
∫01∫0−x+12⁢x2+2⁢y2⁢yⅆyⅆx
Mx≔valueq
215
q≔Intρ⋅x,y=0..1−x,x=0..1
∫01∫0−x+12⁢x2+2⁢y2⁢xⅆyⅆx
My≔valueq
Obtain the coordinates of the center of mass x&conjugate0;,y&conjugate0;
Implement the relevant arithmetic.
Mym,Mxm = 25,25
In Table 6.5.8(c), the coordinates of the center of mass are calculated using the CenterOfMass command from the Student MultivariateCalculus package.
Obtain the inert integrals defining the center of mass
Student:-MultivariateCalculus:-CenterOfMassρ,y=0..1−x,x=0..1,output=integral
∫01∫01−x2⁢x2+2⁢y2⁢xⅆyⅆx∫01∫01−x2⁢x2+2⁢y2ⅆyⅆx,∫01∫01−x2⁢x2+2⁢y2⁢yⅆyⅆx∫01∫01−x2⁢x2+2⁢y2ⅆyⅆx
Obtain the coordinates of the center of mass
Student:-MultivariateCalculus:-CenterOfMassρ,y=0..1−x,x=0..1
Obtain a graph of the region R, the density ρ, and the center of mass
Student:-MultivariateCalculus:-CenterOfMassρ,y=0..1−x,x=0..1,output=plot,caption=,scaling=constrained,labels=x,y,z,axes=frame,orientation=−20,70,0,tickmarks=2,2,3
Table 6.5.8(c) Coordinates of the center of mass calculated with the CenterOfMass command
<< Previous Example Section 6.5 Next Example >>
© Maplesoft, a division of Waterloo Maple Inc., 2025. All rights reserved. This product is protected by copyright and distributed under licenses restricting its use, copying, distribution, and decompilation.
For more information on Maplesoft products and services, visit www.maplesoft.com
Download Help Document