TemperatureEntropyChart - Maple Help
For the best experience, we recommend viewing online help using Google Chrome or Mozilla Firefox.

Online Help

All Products    Maple    MapleSim


ThermophysicalData

  

TemperatureEntropyChart

  

plot saturation dome and isobars on temperature-entropy axes

 

Calling Sequence

Parameters

Description

Examples

References

Compatibility

Calling Sequence

TemperatureEntropyChart(fluid)

TemperatureEntropyChart(fluid, trange, srange, opts, plotopts)

Parameters

fluid

-

symbol or string representing the medium

trange

-

(optional) range of numeric values (optionally with a unit) representing the temperature values to be plotted

srange

-

(optional) range of numeric values (optionally with a unit) representing the entropy values to be plotted

opts

-

(optional) equations of the form isobars = value or pressurelabels = value

plotopts

-

(optional) plot options

Description

• 

The TemperatureEntropyChart function generates a plot of the saturation dome and isobars on temperature and entropy axes.

• 

The fluid argument specifies the fluid. See fluids for information on how to specify a fluid.

• 

The temperature range is given by the trange argument. It can be specified as a numeric range (which is interpreted as being in kelvins), or a range including units of temperature, such as degF..1000degF, or a range of Temperature objects, such as Temperature1,degF..Temperature1000,degF.

  

If the temperature range is not specified, the default minimum temperature displayed is the minimal temperature that Maple (or more specifically, the CoolProp library) can do computations with for the given fluid. The maximum temperature is either the maximum temperature that we can do computations with, or a temperature so that the range includes twice the height of the saturation dome -- whichever of the two is lower.

  

You can also supply the temperature range as an equation of the form name=low..high or string=low..high, which is interpreted as if the range low..high was given by itself, except the axis label for the (vertical) temperature axis is the left-hand side name or string.

• 

The entropy range is given by the srange argument. Like the temperature range, it can be specified as a numeric range or a range including units of entropy. If no unit is given, the default used is kJkgK.

  

If the entropy range is not specified, the default range is selected as follows. The low end of the range is the left end of the saturation dome. The right end of the range is the top entropy value on the lowest isobar that is displayed (that is, the entropy at the maximum displayed temperature and the pressure of the lowest isobar).

  

Like for the pressure range, you can specify the enthalpy range as an equation. The left-hand side string or name is used as the axis label for the (horizontal) enthalpy axis.

• 

The isobars = value option specifies how the isobars are to be plotted. The value term can take the following forms:

– 

If value is a nonnegative integer, it specifies the approximate number of isobars to be plotted. These isobars are shown for pressures with roughly constant factors between them. If this value is not specified, it defaults to 9.

– 

If value is a numeric range, possibly with units, then it is taken to be the pressure range within which the isobars are to be plotted. If this value is not specified, its default is determined as follows. The lowest pressure is the pressure on the saturation dome, at quality 1 and the minimal displayed temperature. The high end of the pressure range is taken at the maximal displayed temperature and at an entropy value near the center of the saturation dome, possibly somewhat to its left.

– 

If value is a list of numeric values (possibly with units), then this is taken to be the list of pressures at which isobars are to be plotted.

– 

If value is an equation of the form unit=u, then the unit u is used to label the isotherms in the legend.

– 

If value is a list, but not of the type detailed above, then every entry must be of one of the types listed above. All of these options are then applied. For example, isobars=20,unit=inch_mercury would specify that there are to be about 20 isobars, to be labeled in inches of mercury.

– 

If you supply multiple values that include a unit, either by supplying a list of options or a list of values or even both ends of a range, then the units must all be the same.

• 

The pressurelabels = value option specifies how the pressure labels are placed.

– 

If value is line, then pressures are labeled at a fixed temperature value, at 90% of the temperature range displayed. This is the default.

– 

If value is alternating, then pressures are labeled at alternately 90% and 85% of the temperature range displayed. This can be useful if horizontal space is too tight to display all pressure labels on the same line.

• 

You can supply extra plotting options, for example to give a title or to change properties of the axes. These are applied when the plots are combined, using plots[display].

Examples

withThermophysicalData:

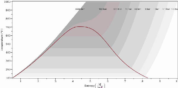
The temperature-entropy chart for water.

TemperatureEntropyChartWater

For water, you might want to specify the temperature range (and unit).

TemperatureEntropyChartWater,100UnitdegF..1000UnitdegF

If you want to specify the entropy range, you have to specify the temperature range, too.

TemperatureEntropyChartWater,100UnitdegF..1000UnitdegF,2000UnitJKkg..9000UnitJKkg

You can specify that more or fewer isobars should be used.

TemperatureEntropyChartWater,isobars=10

TemperatureEntropyChartWater,isobars=5

Or that you would like to see isobars from a particular pressure range.

TemperatureEntropyChartWater,isobars=0.4Unitbar..40Unitbar

This way, Maple still tries to put about 9 isobars into this range, but maybe you would like fewer. You can specify this a few different ways: by letting Maple pick the pressure values, or by specifying them explicitly.

TemperatureEntropyChartWater,isobars=5,0.4Unitbar..40Unitbar

TemperatureEntropyChartWater,isobars=0.4Unitbar,Unitbar,4Unitbar,10Unitbar,40Unitbar

References

  

Bell, Ian H.; Wronski, Jorrit; Quoilin, Sylvain; and Lemort, Vincent. Pure and Pseudo-pure Fluid Thermophysical Property Evaluation and the Open-Source Thermophysical Property Library CoolProp. Industrial & Engineering Chemistry Research, Vol. 53 No. 6 (2014): 2498-2508; http://www.coolprop.org/.

Compatibility

• 

The ThermophysicalData[TemperatureEntropyChart] command was introduced in Maple 2017.

• 

For more information on Maple 2017 changes, see Updates in Maple 2017.

See Also

ThermophysicalData

ThermophysicalData/fluids

ThermophysicalData[PHTChart]