statplots(deprecated)/symmetry - Maple Help
For the best experience, we recommend viewing online help using Google Chrome or Mozilla Firefox.

Online Help

All Products    Maple    MapleSim


Home : Support : Online Help : statplots(deprecated)/symmetry

stats[statplots, symmetry]

Symmetry Plot

 

Calling Sequence

Parameters

Description

Examples

Calling Sequence

stats[statplots, scatterplot](data, format=symmetry)

statplots[scatterplot](data, format=symmetry)

scatterplot(data, format=symmetry)

Parameters

data

-

statistical list(s)

plotoptions

-

plot options

Description

• 

Important: The stats package has been deprecated. Use the superseding package Statistics instead.

• 

The function scatterplot with the formatting option, format=symmetry of the subpackage stats[statplots] gives a symmetry plot of data.

• 

The data in the data parameter are sorted, and missing items are removed. If the data are indexed by data[i], med is the median of the data  and n is the total number of observations then a plot of datan+1imed versus meddatai for all i is produced together with the y=x line.

• 

If the data set is symmetric (with respect to the median), then the plot will produce points on straight line y=x. For ease of comparison, the symmetry plot includes this comparison line. Thus, a symmetry plot reveals departures from symmetry.

• 

The actual behavior takes into account the various weight of the data.

• 

Although classes are converted to classmarks when generating this type of plot, it is recommended that only data without classes be used. class data may distort results that can be inferred from the graph.

• 

The command with(stats[statplots] allows the use of the abbreviated form of this command.

Examples

Important: The stats package has been deprecated. Use the superseding package Statistics instead.

withstats:

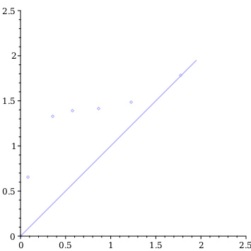
Here is some data that is skewed to the right. Note that the points lie above y=x.

data12.93,2.58,2.85,4.26,2.94,4.33,1.71,4.42,3.59,4.35,2.07,1.16,2.36,1.16,4.72,6:

statplotsscatterplotdata1,format=symmetry

Sometimes it is clearer to produce a plot with constrained axes.

withstatsstatplots:

plotsdisplayscatterplotdata1,format=symmetry,scaling=CONSTRAINED,view=0..2.5,0..2.5

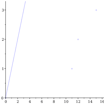
This data is skewed to the left. Note that the points lie below y=x.

data21,4,5,16,17,18,19

data21,4,5,16,17,18,19

(1)

scatterplotdata2,format=symmetry

This data is symmetric. Note that all points fall on the line y=x.

data31,3,4,5,6,7,9

data31,3,4,5,6,7,9

(2)

scatterplotdata3,format=symmetry

See Also

Statistics

Statistics[Visualization]

statplots(deprecated)[scatterplot]

stats(deprecated)[data]

stats(deprecated)[statplots]