statplots(deprecated)/quantile - Maple Help
For the best experience, we recommend viewing online help using Google Chrome or Mozilla Firefox.

Online Help

All Products    Maple    MapleSim


Home : Support : Online Help : statplots(deprecated)/quantile

stats[statplots, scatterplot]

Quantile Plot

 

Calling Sequence

Parameters

Description

Examples

Calling Sequence

stats[statplots, scatterplot](data, format=quantile, ...)

statplots[scatterplot](data, format=quantile, ...)

scatterplot(data, format=quantile, ...)

Parameters

data

-

statistical list(s)

plotoptions

-

plot options

Description

• 

Important: The stats package has been deprecated. Use the superseding package Statistics instead.

• 

The function scatterplot with the format parameter format=quantile of the subpackage stats[statplots] generates either a quantile plot, or a quantile-quantile plot, depending on the number of statistical lists passed.

• 

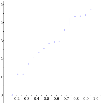
A quantile plot is generated when one statistical list is passed, ie. the command scatterplot(data1, format=quantile) is used.  In this plot, each item in data1 is plotted versus its quantile value.

• 

The one-dimensional quantile plot gives an idea of the local densities of points.  Where the slope of the interpolated points is flatter, the density of points is higher.  This type of plot is closely related to percentage ogives.

• 

A quantile-quantile plot is generated when more than one statistical list is passed, ie. the command scatterplot(data1, data2, format=quantile), or scatterplot(data1, data2, data3, format=quantile) is used. In these plots, the quantiles of each data set are plotted against each other.  So the i^th quantile of data1 is plotted as the x-coordinate versus the i^th quantile of data2 in the y-coordinate, and if specified, the i^th quantile of data3 in the z-coordinate.  Note that in this case the statistical lists need not have equal weight.

• 

Multi-dimensional quantile plots, or quantile-quantile plots are useful in comparing multiple data sets. Consider data sets of the maximum daily temperatures in two cities. A scatter plot of one set against the other facilitates comparison of temperatures at the two cities, at each given day. The quantile-quantile plot provides answers to questions like: are the lowest third daily temperatures at this city over a greater span of temperatures than those in the lowest third in the other city.

• 

Class data are plotted as lines, extending the range of the class.  When classes overlap (with points, or other classes), it is impossible to determine the correct quantile of the overlapping data.  In this case, a warning is printed and the classes are replaced with their corresponding classmarks.  When more than one statistical list is used, it may happen that one list requires the use of classmarks, while the other(s) do not.  A warning is printed for each data set requiring classmarks.  Missing data is ignored.

• 

The command with(stats[statplots] allows the use of the abbreviated form of this command.

Examples

Important: The stats package has been deprecated. Use the superseding package Statistics instead.

withstatsstatplots:

data12.93,2.58,2.85,3.83..4.26,2.94,4.33,1.71,4.42,3.59,4.35,2.07,1.16,2.36,1.16,4.72,Weight0,3,missing:

scatterplotdata1,format=quantile

data212.00,Weight10,3,8..9.5,9.67,11.11,10.34:

scatterplotdata1,data2,format=quantile

See Also

Statistics[Quantile]

Statistics[QuantilePlot]

statplots(deprecated)[scatterplot]

stats(deprecated)[data]

stats(deprecated)[statplots]

transform(deprecated)[cumulativefrequency]