Slitting and Winding – Multibody, Multi-Domain Physical Model in MapleSim – Maplesoft

Slitting and Winding

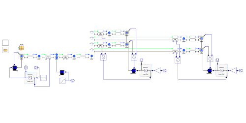
This model demonstrates the usage of the Slitter Component. It can be used to model slitting in the machine direction. The model starts with a tension-controlled unwinder and uses a nip roller to define the master speed. The web is cut into 4 webs of different sizes. The cut webs are wound onto two tension-controlled winding drums. This is modeled with two pairs of winders which are rigidly connected.

(Hint: The shown cutters are for visualization purposes only and have no influence on the simulation results.)

This model uses the MapleSim Web Handling Library
This model was created with MapleSim 2024.2
Close

Download this MapleSim model

This model requires MapleSim. If you do not have MapleSim, contact us for a live demonstration.

  • How this model works and how it was developed
  • How this model can be modified to fit your requirements
  • How we can assist you in developing your own models to solve your engineering design problems

Let Maplesoft Engineering Solutions provide you with the expertise and tools you need to meet your project requirements quickly and effectively. Ask our experts today!

Contact us today


If you have MapleSim, download the model here:

Download the Model

Close

Request an S-Function

MapleSim Models can be readily exported as royalty-free S-functions. To request the S-function corresponding to this model, please fill in the form below.


Model: Slitting and Winding
Industry:

Submitting form...

Thank you for requesting the S-Function. Your request has been received and you can expect to hear from us shortly. Close Window
Oops! There was a problem. Try again later Close Window
Model Images
  • 3D view 3D View of the Web Handling Machine
  • Model structure Model structure of the Web Handling Machine
  • Model structure Usage of the Slitter Roller